诉讼财产保全责任险技术解决方案及系统对接方案

诉讼财产保全责任险投保、批改、退保技术方案 诉讼财产保全责任险投保、退保技术方案

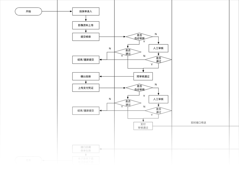
诉讼财产保全责任险解决方案 诉讼财产保全责任险解决方案

※以上技术方案流程为诉讼财产保全责任险部分项目技术解决方案,可联系我们根据项目实际情况进行专属定制

联系我们